Líneas de investigación

Las líneas de investigación se refieren tanto al desarrollo de paradigmas de computación inteligente y flexible como a la utilización de paradigmas existentes (propios o no) para el desarrollo de soluciones a problemas específicos. Las líneas actualmente en desarrollo son las siguientes:

 

Uno de los problemas de las redes neuronales artificiales clásicas consiste en la relación que existe entre la complejidad del problema a resolver y el numero de nodos de procesamiento disponibles. Dicha relación implica que, en el caso de problemas complejos, el numero de nodos de procesado crece tanto que se originan problemas de entrenamiento.

Una de las alternativas consiste en desarrollar redes con mucho mayor poder discriminante en sus nodos de proceso, son las denominadas redes de alto orden. En LIANA se han desarrollado dos paradigmas neuronales de alto orden (denominados GSMLP y VIHON) que han demostrado notables capacidades para la identificación y reconocimiento de patrones de alta dimensionalidad y donde se necesite la consideración conjunta del contenido espectral de cada punto. Por ejemplo, han demostrado notables capacidades para la identificación de espectros de vertidos contaminantes en ecosistemas.

En LIANA se sigue trabajando en el desarrollo de aplicaciones y en la comprensión profunda de las capacidades de estas topologías de redes y su incorporación en estructuras de aprendizaje profundo de cara a abordar problemas del área de salud y relacionados.

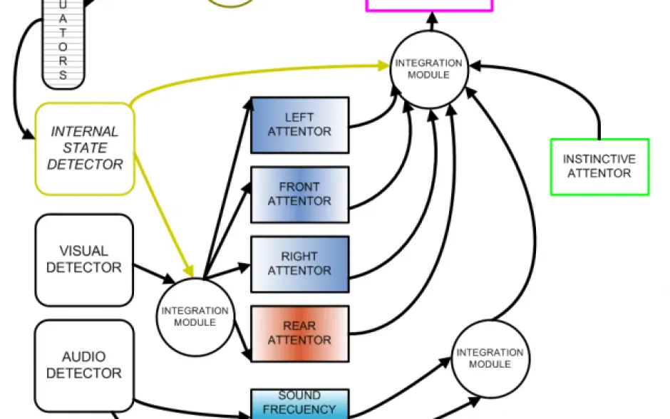
Podemos entender el fenómeno de la atención como la asignación multicriterio y dinámica de recursos sensoriales y cognitivos de un organismo, natural o artificial. El fenómeno de la atención tiene desde hace años una importancia creciente en el ámbito del desarrollo tecnológico complejo (robots altamente inteligentes o autónomos, por ejemplo), aunque la mayoría de las aproximaciones actualmente existentes para modelas fenómenos atentivos son emulaciones casi directas de parte de los sistemas que en diferentes seres vivos se usan para ello. Esto ocasiona que las funciones atencionales sean difícilmente modificables, complicándose la integración de funciones o procesos atencionales no presentes en el organismo original, o bien dificulta la integración conjunta de atención basada en diferentes flujos sensoriales.

En LIANA se ha llevado a cabo el desarrollo de AMADIS: una arquitectura modular que facilita el desarrollo de funciones atencionales complejas, sin que responda a la mímesis de una arquitectura existente. Actualmente se investiga la ampliación de capacidades de dicha arquitectura, así como su utilización para la asignación de recursos en entornos complejos y demandantes.

El estudio de características de fenómenos biológicos es una fuente de inspiración e inicio en el desarrollo de paradigmas computacionales de avanzada, ya que, en el fondo, suponen la modelización de sistemas desarrollados a lo largo de milenios de prueba y error sobre poblaciones de sujetos interaccionando con un entorno. En LIANA se desarrollan procesos de estudio y modelización de fenómenos que entendemos pueden ser interesantes como punto de inicio de mejoras de soluciones existentes, o bien para la creación de nuevos paradigmas.

Al respecto, se están desarrollando estudios del sistema olfativo humano, debido a las características especificas de la conectividad entre nodos sensibles y elementos computacionales (a diferencia de la conectividad no directa de otras formas sensoriales), los cuales se espera que puedan ayudar a entender como convertir formas sensoriales actualmente poco usadas en la operación de organismos artificiales en recursos especialmente valiosos ara cometer tareas complejas.

Asimismo, se está desarrollando un estudio y modelización computacional del fenómeno de la sinestesia, como posible forma de integrar modalidades sensoriales de naturaleza diferente a la hora de generar mapas atencionales uniformes.

En la actualidad, esta línea de trabajo constituye la principal, pero no única, línea de colaboración entre LIANA y el Laboratorio SIBILA (SImulation BIoengineering LAboratory), también adscrito al Área Académica de Ingeniería Mecatrónica del Tecnológico de Costa Rica. En esta línea de trabajo se utilizan paradigmas ya existentes, bien creados por LIANA o bien paradigmas de uso generalizado y estandarizado para, por ejemplo, realizar medidas sin contacto del comportamiento de un fluido en diferentes partes del proyecto “Dispositivo de asistencia ventricular”, para analizar el comportamiento del sistema de levitación magnética del impulsor en ese mismo proyecto, o bien proceder a la reconstrucción de imágenes en el proyecto EIT: desarrollo de un dispositivo de tomografía por impedancia eléctrica para la zona del antebrazo humano.

También dentro de esta línea de desarrollo se encuentra el trabajo realizado junto con el Laboratorio de Quimiosensibilidad Tumoral de la Universidad de Costa Rica, en el cual se trabaja en la identificación de candidatos para el estudio de utilización de lncRNA como promotores de la regulación de dosis génica. Dicho proyecto busca avanzar en el desarrollo de procesos y mecanismos que permitan el tratamiento personalizado de cada paciente diagnosticado con cáncer.

Esta línea de trabajó comenzó como una colaboración entre LIANA, el CINESPA de la Universidad de Costa Rica y el INAOE de México, dentro del proyecto que estas dos últimas instituciones están desarrollando para la puesta en marcha de un radiotelescopio en la zona de Santa Cruz (Costa Rica). La participación de LIANA consiste en el desarrollo de aplicaciones basadas en aprendizaje automático que permitan el preprocesado de información del radiotelescopio, y por tanto un mejor uso del recurso humano de alto nivel, que puede focalizarse en tareas de mayor valor científico añadido. Dentro de dicha línea se ha avanzado en un algoritmo que permite la preclasificación de ciertos tipos de explosiones solares, y actualmente se esta trabajando en una aplicación que permita predecir condiciones de clima solar.